Volltextsuche
Imagefilm
Partnergemeinden
Facebook
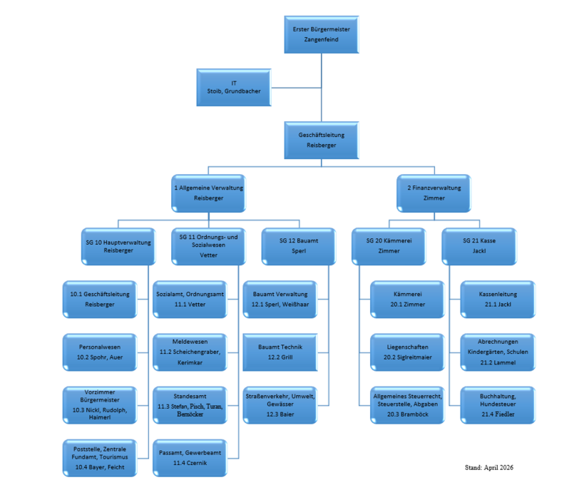
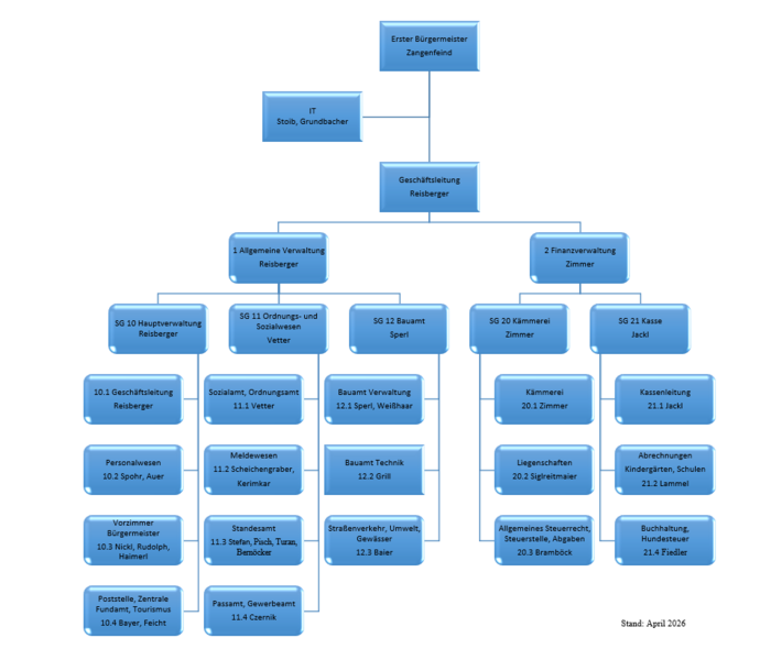
Mitarbeiter der Gemeinde Hausham
10°C
Mehr Informationen
Mit dieser Broschüre erhalten Sie Informationen über die Gemeinde Hausham.
Broschüre ansehen